The Tutorial Burger, a Framework for Developer Education
Introduction permalink
In Developer Relations (DevRel), education is critical. It is the foundation for developers to adopt your tech platform.
Developer marketing builds awareness. Developer success keeps developers building. In between those, there is developer education, which enables developers to build by teaching/ showing them how. It drives usage, mastery, and even advocacy.
What is the first encounter with your tech, for most developers? It likely won’t be a conference talk or a hackathon workshop. Instead, most likely, it will be tutorials. The things you find when googling “how to do X using Y”. These materials define the speed of adoption, and even how developers perceive your brand.
Missing or low quality education creates friction, confusion, and churn. On the other hand, strong developer education does the opposite. It builds trust, accelerates time-to-value, and fosters long-term confidence.
This article explores:
- Why developer education is central to DevRel
- The burger framework for developer tutorials
- Mix and match - what works, and what doesn’t
- Iteration and selectivity
- A roadmap for developer education

Note that a written article alone is not a tutorial. That is a common misconception. A good tutorial for developers consists of much more! (We will get to this in the burger framework.)
1. Why developer education powers DevRel permalink
Developer education is a vital function that DevRel teams perform. A thriving community means little if onboarding is confusing or tutorials are vague.

Why it matters:
- Education drives retention. The sooner developers reach their first success, the more likely they are to stay. To do that, they need to be able to find the tutorials they are looking for. Of course, when developers try them out, they must work.
- Clarity, confidence. Consistent and organised material signals that they are supported. Developers will not invest their time in a new platform without this.
- Foundational. Developer education is the base upon which many other DevRel initiatives build on.
2. The Burger Framework for developer education permalink
Think of a burger. It is layered. It is structured. Just like great educational material should be.

Layers of the burger:
- Patty: The code repo, which is the core content.
- The rest of the materials are surrounding/ supporting this.
- Example: A github repo containing a concise code example.
- Bottom Bun: The written article, which is the essential support.
- Guides the developer on how to use/ understand the code repo.
- Example: A page, published on the documentation site, which includes multiple steps and explanations.
- Sauce: Friction reduction, which are efforts to enhance developer experience.
- Ensures that developers do not get stuck or frustrated.
- Example: Discovery of bug fixes + feature additions to the code repo, and updates to the written article. These are geared to make it faster or easier for a developer to complete the tutorial.
- Top Bun: The video demo, which is a polished asset.
- Shows the developer how to follow along with the code repo and the written tutorial. For visual and auditory learners.
- Example: A video uploaded to Youtube. Primarily made from a recording with screen + voice + optionally camera, walking through the steps in the written tutorial and using the code repo.
- Box: The social media posts, which provide packaging and marketing.
- Ensures the right developers actually see this tutorial.
- Example: Twitter posts, LinkedIn posts, et cetera, which link to the code repo, written article, or video demo as their CTAs. Alternatively, could even take the form of Youtube shorts which have the same CTAs.
Developer education should be layered logically, and intentionally designed.
(Note, for those who have worked with me in the past: I previously referred to this framework as the “tutorial stack”. The tutorial burger framework is based on, and builds on, that concept.)
3. Mix and match - what works, and what doesn’t permalink
You can put together the layers of the burger in different ways, and some of them work, while others simply don’t. For example, if you have the patty and the bottom bun, you’ve got yourself an open sandwich. It’s not a burger, but it’s still something good enough! What about just the top bun in a box? No thank you!
Let’s apply this to developer tutorials, and we can see which combinations work, and which ones to avoid.
| Combination | Outcome | Takeaway |
|---|---|---|
![]() | ❌ Too raw | Only the code, but no guidance. |
![]() | ❌ Too raw | Only the article, but cannot get started quickly. |
![]() | ❌ Still weak | If a developer finds this, it works; but that’s unlikely. |
![]() | ✅ Viable | Solid minimum. Works as a starting point. |
![]() | ✅✅ Strong | Reduces churn with intentional care for DX. |
![]() | ❌ Misguided | Polished videos without good DX. This misses the point. |
![]() | ✅✅✅ Excellent | Highest effort, and highest quality experience for thedeveloper. |
We must avoid the ones marked with crosses (❌) above. That leaves a few combinations marked with ticks (✅). How to choose the right combination for each tutorial you create?
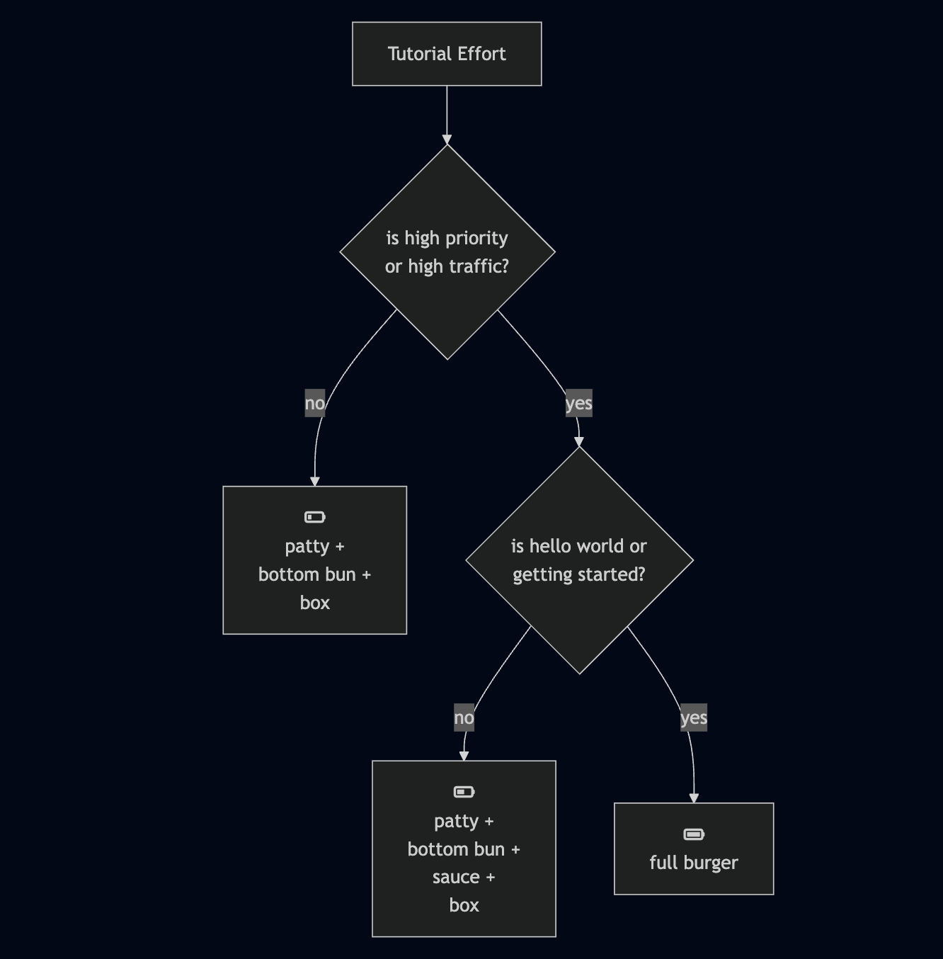
4. When to use the full burger permalink
Not every piece of education deserves full polish. Be selective to optimise the use of DevRel resources.

When keeping lightweight, I recommend the open sandwich. It’s the minimum that makes sense. Anything less, and the impact is too low, may as well skip it. For these tutorials, the bare minimum is: A code repo, written articles, and social media posts.
For higher priorities, I recommend the full burger. This is the same as the bare minumum, plus adds DX improvements and a video recording. You likely won’t have the resources to do this for all of your tutorials, so choose wisely. In this case, wisely means being selective, plus being consistent about the rationale.
Recommended rationale:
- Use the full burger for:
- Hello world experiences
- Getting started guides
- Any other very high traffic or high priority items
- Keep lightweight for:
- Niche or specific topics
- Experimental topics
- Any other items
This allows the DevRel team to scale. The trick is to intentionally spread resources between quantity and quality.
5. Iteration and selectivity permalink
You won’t be able to build the entire tutorial all at once. Instead build it layer by layer. When creating a tutorial with the full burger stack, this is my suggested order:
- Patty (code repo): This is the first, and most important, thing in any tutorial. Get it right, and iterate till you feel like this is near-perfect before proceeding.
- Bottom bun (written article): This could even be as minimal as listing the steps in the README of the repo. Use that as a starting point, sure. Ideally, you should place the written article in the documentation portal (AKA the docs).
- Box (social media): Ensure that your developer community knows about the new tutorial. For higher priority tutorials, combine with DevRel in public. This way, they hear about it before the tutorial is even complete.
- Sauce (developer experience): Run DX audits to spot friction points. For starters, you can do micro DX audits of yourself using the repo. This will suffice in most cases. However, for high visibility/ priority tutorials, consider asking colleagues, and even community members, to be research participants.
- Top bun (video demo): This is the most time and resource intensive aspect of tutorial creation. Pro-tip: You may combine this with self DX audits (see above) to get two-for-one.

6. Building a long-term developer education strategy permalink
Great developer education is functional. It provides a critical stepping stone for developers building on your tech platform. Thus, for each tutorial, ask yourself the following questions:
- Are we reducing the time to first aha? (Utility)
- Would it increase developer confidence? How about developer success rate? (Impact)
- What is the effort proportional to its priority and visibility? (Strategy)

When a tech platform has a great set of tutorials, it creates compounding value.
- Directly, for its developer community: More satisfaction and higher success rates when building.
- Indirectly, for the DevRel team: Easier onboarding, less support, and more scale.
Tutorials are the foundation of DevRel permalink
Tutorials are a tech platform’s main vehicle for developer education. They determine adoption, retention, and trust. Using the burger framework helps DevRel teams achieve this for the tech platform.
If you are sold on this framework, and want to implement it, I suggest these next steps:
- Audit your current developer education materials.
- Which of them are tutorials, but are missing components?
- Which of them should be open sandwiches, and which ones should be full burgers?
I plan to publish a video on this soon, so subscribe!
Credits permalink
Thanks to Owanate Amachree and Michiel Mulders for their inputs and help with proofreading this article!






